Passare al contenuto principale
Tutte le autorità federali svizzere
Dal menu a tendina è stato selezionato l' /il Italiano
DE
FR
IT
EN
Segreteria di Stato per le questioni finanziarie internazionali SFI
SFI
Segreteria di Stato per le questioni finanziarie internazionali SFI
Cercare
Ricerca
Contatto
Media
Lavoro
ePortal: Services
Pubblicato il 1 gennaio 2026
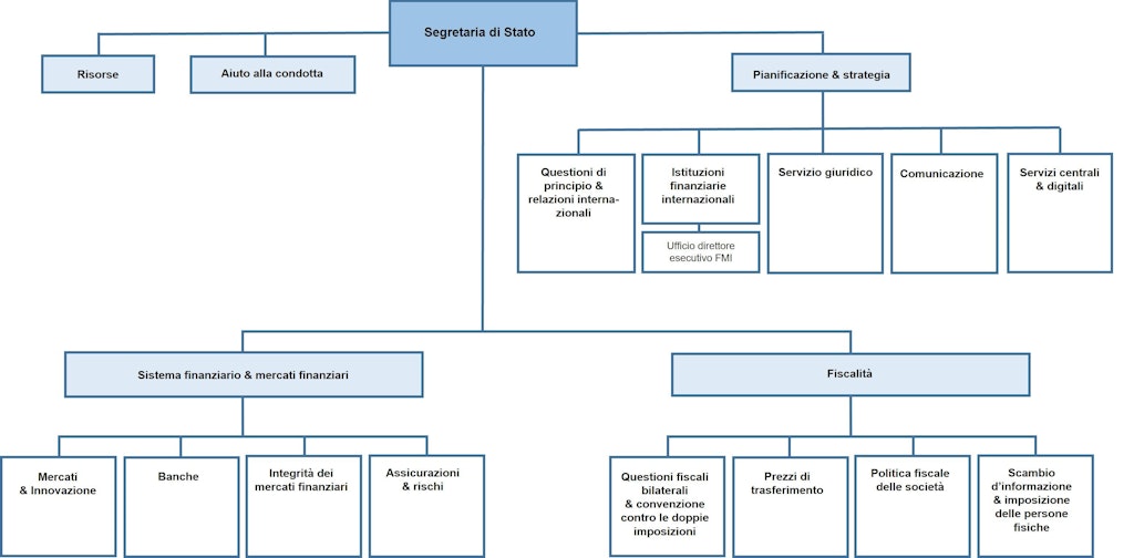
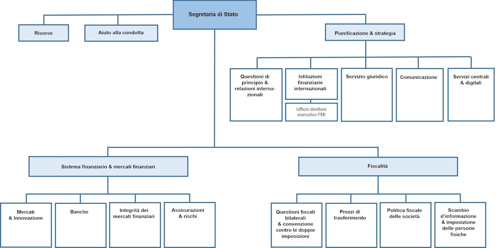
Organizzazione
Organigramma SFI
Organigramma SFI
PDF
120.95 kB
1 gennaio 2026