Aller au contenu principal
Toutes les autorités fédérales
La langue Français a été sélectionnée dans le menu déroulant
DE
FR
IT
EN
Secrétariat d’État aux questions financières internationales SFI
SFI
Secrétariat d’État aux questions financières internationales SFI
Recherche
Recherche
Contact
Médias
Offres d'emploi
ePortal: Services
Publié le 1 janvier 2026
Organisation
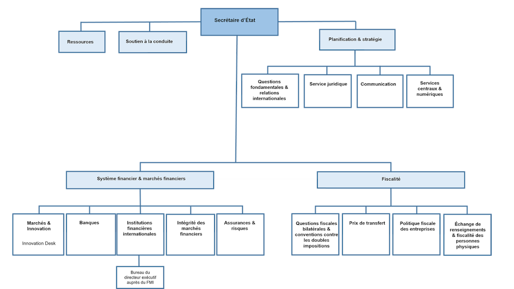
Organigramme SFI
Organigramme SFI
PDF
125.91 kB
1 janvier 2026