Zum Hauptinhalt springen
Alle Schweizer Bundesbehörden
Sprach Dropdown Deutsch ausgewählt
DE
FR
IT
EN
Staatssekretariat für internationale Finanzfragen SIF
SIF
Staatssekretariat für internationale Finanzfragen SIF
Suche
Suche
Kontakt
Medien
Jobs
ePortal: Services
Veröffentlicht am 1. Januar 2026
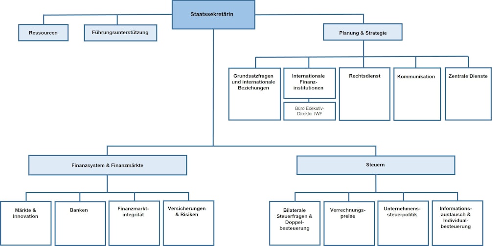
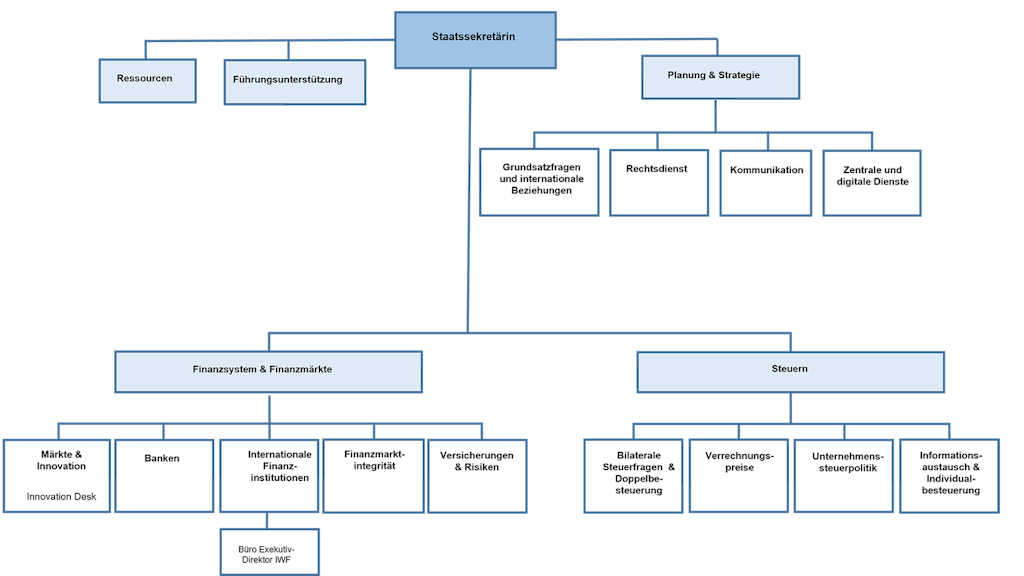
Organisation
Organigramm SIF
Organigramm SIF
PDF
85.31 kB
1. Januar 2026