Skip to main content
Swiss federal authorities
Language dropdown English selected
DE
FR
IT
EN
State Secretariat for International Finance SIF
SIF
State Secretariat for International Finance SIF
Search
Search
Contact
Media
Jobs
ePortal: Services
Published on 1 January 2026
Organisation
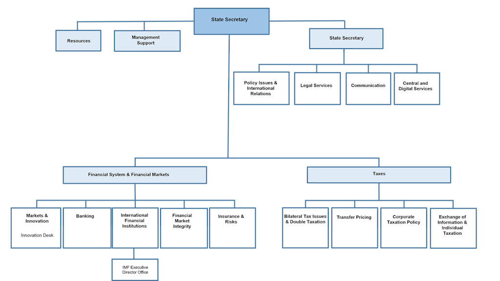
Organisation chart SIF
Organisation chart SIF
PDF
158.91 kB
1 January 2026